罗湖学区房攻略大全,深圳学区宝典09深度解析
相关内容:
深圳学区房笋盘侠牛哥
作为老牌教育区域,罗湖整体教育质量水平在全市是排前列的。而且罗湖因为历史原
因,有不少名校小户型房源。总价低,上车容易,十分推荐以教育需求为主的家庭选
择。罗湖周边商业氛围浓厚,工作人群巨多,小房源购入后可出租减轻房贷负担。
小几百万可以在罗湖购置一套第一第二梯队的名校学区房,例如金丽豪苑小区,学区
范围是深圳中学初中部,五六百万可购入。带有螺岭外国语实验学校学区的一品东门
雅园,更是只要两三百万即可上车。
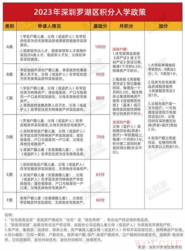
详解公立学校积分入学政策

(1)积分构成分析
罗湖区积分办法=基础分+月积分+其他加分
根据申请人户籍和居住情况基础分是不同的。
深圳根据儿童和父母的户籍、居住、社保等不同情况按月积分。
加分包括居住证加分、大学区地段加分等。
积分计算截止日期一般是当年4月30日。
(2)加分内容
罗湖区实行大学区招生的地段,申请原地段学校的A、B类加3分;C、D类加1分。
父母为深户或一方为深户、一方有居住证或双方有居住证加2分。父母同时在深圳缴交
社保(养老+医疗)再加2分。其余加分内容可以直接参照区积分表。
值得一提的是:在罗湖无房证明没有加分和类别上的优待。是租房家庭必备的申请条
件。
(3)优势家庭
深户(学区户籍)家庭。
罗湖区的公办学校实行“类别+积分”入学,所以录取时是类别优先。
同样是购买商品房,学区户籍比非深户整整高出3个类别,基础分也相差30分。同样是
租房,罗湖户籍比非深户整整高出2个类别,基础分也相差10分。
在罗湖上学,户籍更重要。
(4)商务公寓积分入学政策
目前在政策中明确提到商务公寓可以申请学位的,有罗湖区、福田区、南山区、龙华
区、宝安区、盐田区、光明区、大鹏新区6个区。
罗湖区政策:商务公寓按特殊房产确定学位类型及基础分(C类80分),但没有住房
时长加分。
商务公寓确属儿童父母(或监护人)所有并实际居住的,按特殊房产处理。需提供下
列材料:
商务公寓提供住房产权证明(应在本市没有住宅房产)。
租房和住商务公寓的申请儿童父母(监护人),在本市有无住宅类房产和是否连续、
实际居住,以市政府相关部门的人口居住登记信息系统和社区网格管理系统核验为
准,申请学位时务必如实填报。受理申请后,除联网信息比对,学校也将联合公安、
社区网格登记部门上门核查。如果没有实际居住,将取消地段公办学校申请资格。
3、学位申请流程、所需资料
罗湖区学位申请流程如下,仅供参考,实际请以当年各区教育局最新政策为准。

申请学位所须证明材料

4、新房申请学位所需材料盘点
已经出证的新房,按上述资料准备即可。
对于罗湖区未出证的新房,可准备有效的房产证明或《购房合同》(包含付款凭
证)。
4月30日前未入伙的住房,其购房合同不能作为学位申请依据,申请者应在现住址地段
学校申请。8月31日前能入住的,提供入伙证明,由学校视学位情况决定是否接受申
请。使用购房合同申请学位不予积分。
5、学位锁定查询及解锁方法
买房前一定要了解意向房屋的学位使用情况,这关系着孩子未来是否能顺利入学,以
及房屋的价值。如果房屋学位被占用了,后续也可能会牵扯一些纠纷。
查询房屋所属的学位是否被锁定,需要使用房屋编码,网站统一私聊。
罗湖区学位申请房锁定解除规则:
①提出解锁申请的要是学位使用人家长;
②一般会在毕业当年三月解除锁定。
罗湖当前政策未提及中途转学的是否能解锁。
6、幼儿园
(1)优质幼儿园推荐

(2)招生政策
适龄优先。幼儿园适龄幼儿为3周岁至6周岁,幼儿园应当优先满足适龄幼儿的入园需
求,在未满足3-6岁适龄幼儿入园需求的前提下,不得开设托班、小小班。有富余活动
室的民办幼儿园,在符合托班设置标准的基础上,经区教育局批准后可适当招收2-3岁
托班幼儿,幼儿园不得举办任何形式的亲子班。
就近免试。幼儿园应面向本园所在小区或社区的适龄幼儿招生。各园可根据实际情
况,科学统筹、合理安排,贯彻落实就近入园政策。
幼儿园招生实行免试入园,除健康检查外,不得对幼儿和家长进行任何形式的考试或
测查。
(3)招生计划参考
从2022年罗湖区各幼儿园的招生情况来看,公办园小班招生人数多在75或100人。
其中不少园所都有中、大班插班名额,像罗湖区清秀幼教集团的几所幼儿园,都有招1
00人左右的插班生;此外,罗湖区阳光宝宝幼儿园等民办园招生会一直持续到7月初~

7、小学
(1)近3年小一录取积分汇总

(2)top10小学榜单及对应热门楼盘

(3)TOP10小学就读指南
①螺岭外国语实验小学
学校简介:该校成立于1981年9月,原名螺岭小学生1986年被定为深圳市重点小学,
1997年3月被评为广东省一级学校,2018年,成立深圳市螺岭教育集团,螺岭外国语
实验学校为集团的龙头校。螺岭外国语实验学校现有三个校区,分为一部,二部及湖
贝校区。一部由3~6年级组成,二部由1~2年级组成。学校建筑面积25820㎡。
教学特色:
英语教育
螺岭小学英语是深圳最好的小学之一!学校每月都会安排语言周,让孩子直接和外国
人交流。在良好的语言环境下,专业的外教带领下,英语成了一门丰富有趣的课程。
四点半少年军校
“四点半少年军校” 是学校创办的国内首家军校,为此新华社,中央电视台还专题报
道过。
主要是对下午四点半放学的孩子进行基本的军事课目训练,度过家长下班接孩子的时
间空当。
这种特色教学让孩子们领悟到吃苦精神和团结协作,具有重要的意义。
活动社团
学校里面开设了多种社团,种类涉及多方面。有足球社团、奇趣实验室社、芭蕾舞社
团等十几个社团。只要学生有时间,有兴趣都可以参加。
师资力量:学校现有86个教学班,学生4776人,专任教师280人。其中高级教师有10
9人,全国优秀教师2人,市名校长1人。该校聘请了优秀的外教老师来参与日常外语教
学,让孩子不害怕张口说英语。
入学积分:2022年:C82分;2021年:C84分;2020年:C84分。
建议提前多久购房:深户提前1年,非深户很难录取上
学区地图:

学区范围内楼盘:名都大厦、华丽西村、环岛丽园、汇锦名园、金城华庭、金盾花
园、锦绣大厦、农机大院、轻工大厦3栋、4栋、工行宿舍、 一品雅园东门168 、翠华
巷、翠园街(中兴路以北)、登高村 、东郊街 、缤纷时代家园、东方大厦 、万达丰
大厦 、东升街 东升街1、2巷、东园坊 、花园坊、京基东方华都、华隆园 、景阳西 、
聚龙大厦 、黎明大院、名都大厦 、竹边新村、名文阁 、名阳阁、赛龙大院、文锦中
路2069号、物资大院、东方颐园、玉兰坊 、园丁大厦、中兴路(双号)、长勘宿舍、
凤凰印象、福德花园、海珑华苑 、华裕花园、深勘宿舍、深港花园、凤凰街1号, 14
号、39号 56号 58号、凤凰路182号、188号、海丽大厦、华丽花园、华丽路1011
号、1031号、1013号、1039号、1049号。(来源罗湖教育局官网)
热点楼盘:金城华庭 、一品东门雅园、 海珑华苑
其他特色:螺岭小学的数学教材是苏教版的数学教材,难度也比深圳其他普通公立小
学的数学教材高半个年级。
②翠竹外国语实验学校
学校简介:学校创办于1984年9月,原名翠竹小学,1985年定为深圳市对外开放学
校,2003年原翠竹小学与翠华小学合并成立新翠竹小学,2011年更名为“翠竹外国语
实验学校”,2018年6月成为翠竹教育集团的领航学校。现有两个校区,1校区位于罗
湖区东北门路14号,是原翠园小学的地址,3-6年级在1校区就读。2校区位于罗湖区
爱国路1052号,是原翠华小学的地址,1-2年级在2校区就读。
教学特色:翠竹外国语实验学校以双语教学、艺术教育、校园文化三者为特色。虽然
老师课程方面抓得紧,但是学校也提供了“五节”、“四周”等丰富多彩的活动。
双语教学:翠竹外国语实验以双语教学为招牌,家长也都反馈说学校抓三门主课抓得
很紧。学校“双语教学实验”足足有20多年的历史了,教材采用的是香港朗文。
艺术教育:除了双语课程的特色外,学校还提供了非常多的社团活动可供选择。
比如舞蹈、水彩、英文合唱、版画、古筝、管弦乐队等等。共创立了含“四点半课
程”在内的社团57个!而且学校管弦乐团、油画工作室、装置艺术工作室、摄影摄像
小组、手工制作小组等几十个学生艺术社团在各级各类竞赛中都斩获过无数荣誉。
“五节”“四周“:学校的“五节”分别是书香文化节、体育文化节、科技信息节、
双语文化节、艺术文化节。“四周”分别是特长展示周、教学开放周、学科兴趣周、
毕业感恩周。
师资力量:英语科组的老师们,单有研究生学历的就有8人,本科学历的19人。其中1
1人有海外深造学习。而且学校对于一些优秀教师会采用境外培训,还会优秀的外
籍教师来学校开展教研座谈会,进行教育经验交流。
入学积分:2022年:C82分;2021年:D82.3分;2020年:D71分。
建议提前多久购房:深户提前1年,租赁很难上。
学区地图:

学区范围内楼盘:银汉大厦、东门北路2081号、翠竹苑、翠园中学宿舍楼、合正荣悦
府、金福大厦、翠竹楼、翠兰楼、翠竹小学宿舍 、虹楼、木头龙、翠竹小学宿舍、裕
兴公司宿舍楼、蓝馨苑、翠华花园、翠沁阁、东门北路2075号、银汉大厦、华达小
区、万科俊园大厦、翠菊楼、怡泰大厦、兴业楼(来源罗湖教育局官网)
热点楼盘:合正荣悦、翠竹苑、御龙天地、翠华花园等
其他特色:翠竹外国语实验学校是罗湖区的排头兵,学校师资力量强,非常重视数学
和英语的教育。校领导和老师对学生的三门主课抓得非常紧,该校的主课安排得多,
平时总是考试、测验,作业也很多。老师还经常让家长买些课外的辅导材料,家长陪
孩子做作业也是家常便饭。
③深圳小学
学校简介:始建于1911年3月、由当时深圳墟张氏“雍睦堂”发展而来、几经风雨变
迁、迄今已逾百年。占地10300平方米、建筑面积15200平方米、是市教育局直属的
唯一一所全日制六年制完全小学。学校现有34个教学班、1600多名学生、110多名教
职员工。
教学特色:多年来深圳小学校本课程已形成鲜明的特色、全科教学也在很早之前就开
始探索。深圳小学的家长义工也深度参与学校事务、如课程开发、学生管理等。借助
优质家长资源参与办学、提升办学实力。
师资力量:学校90多名教职员工,平均年龄仅37岁的教师群体中,已经拥有硕士研究
生2名,2名教师具有副高级职称、60名教师具有中级职称;在学校的老师中,有全国
家庭教育园丁、全国千名优秀体育教师、省劳模、市劳模、南粤教坛新秀、省“三
五”普法先进个人和骨干教师国家级培训优秀学员。(2019年资料)
入学积分:/
建议提前多久购房:正常情况下不管是否深户只需要提前一年购房,深户提前一年租
房也可以有机会上,2022年扩招2个班所以只要报名的都上了。
学区地图:

学区范围内楼盘:深运大厦、凉果街2号大院、东门天地大厦、好年华大厦、世濠大
厦、宝华楼、明华广场、蛟湖路、人民北路、东兴大厦、童乐路、万科彩园、凉果
街、金溪大厦、深中街、文华楼、塑和公园华府、水产商住楼、嘉年华名苑、洪湖大
厦、华盛君荟名庭、品汇时代城、新园路、明华楼、东门天虹商场、晒布小区、东悦
名轩、培森大厦、水产大厦、耀华楼、名仕商城、书院街、晒布路(来源罗湖教育局
官网)
热点楼盘:
④桂园小学
学校简介:创办于1982年9月,前称是“深圳市第六小学”。座落在深圳罗湖区宝安
南路与桂园路之间,是一所区属完全小学。学校占地面积9332平方米,建筑面积1596
5平方米。设33个教学班,现有学生约1700人。早在2005年,学校就以高分高评价通
过省一级学校评估。
教学特色:目前,桂园小学已经构建出一二年级“25+15”、三至六年级“30+10”
时间结构的“有爱+有效”课堂模式。提倡教师少讲精讲,留出时间让学生书写、练
习,巩固新知,重难点当堂突破,课堂作业当堂消化,充分体现课堂教学的“有
效”;通过自评、互评和教师评价等方式进行课堂评价,及时检验课堂学习效果,提
升学生作业信心,减轻学生课业负担,形成“有爱”课堂氛围,全面提升学科教学质
量。
师资力量:师资队伍精良,现总编制92人,在职在编教职工82人,具有高级教师职称
8人。教师教学经验丰富,教学水平高。
入学积分:2022年:B97.7分;2021年:C155.4分;2020年:C146.7分。
建议提前多久购房:提前一年
学区地图:

学区范围内楼盘:大学区:|笋岗小学|洪湖小学|梅园实验学校(小学部)|桂园小学|桃园
小学|锦田教育集团红桂小学(来源罗湖教育局官网)
热点楼盘:
其他特色:有数据显示,桂园小学的学校师生共获得上级奖励达2498项,其中集体奖
108项,国家级奖1193项,省市级奖529项。桂园一直属于罗湖学校中的“老字
号”,十分有名气,小学和中学均有着不错的家长口碑。
⑤翠北实验小学
学校简介:坐落于深圳市水贝黄金珠宝区,是罗湖区第一所综合性实验学校。自1986
年创办以来,先后在5任校长的带领下,教育质量不断提高,顺利通过省一级学校等级
评估。
教学特色:
父母夜校
在父母夜校中,众多家庭教育专家系列授课,唤醒了家长科学养育的内在自觉。翠北
实验小学系统研发了“课程超市”,“产品”丰富,有着家庭教育指导沙龙、爸爸课
堂、正面管教工作坊、开讲啦等等。学校通过这些课程培养称职优秀的家长群体,改
善家长与孩子的关系,从而家长与学校,学校与孩子之间的关系。
读书月
翠北实验小学将阅读当作学校底色,努力将阅读当作师生家长生活的一部分。该学校
携手了十几家全国儿童出版社组织两年一次的翠北书展是唯一在小学中举办的全国性
书展。
天天都是体育节
校园素质教育从操场开始,各色体育活动挖掘学生潜能。学校会通过举办各式各样的
体育活动,挖掘学生内在的潜能,提供学生自我展示的平台,全面提高学生的综合素
质,促进学生的全面发展。比如,学校举行的“校园吉尼斯”活动、“老猫杯”班级
篮球比赛等。
师资力量:目前,翠北实验小学的教学团队是由外籍教师,副高级教师,中小学一级
教师,特级教师,区级以上的名师,福田区杰出人才、福田区首席教师组成的。本科
以上学历的专任教师达100%。同时,该校拥有广东省名师工作室1个,深圳市名辅导
员工作室1个和福田区校长和名师工作室3个。
入学积分:2020年:F63.7分。
建议提前多久购房:提前一年
学区地图:

学区范围内楼盘:化工大院、化工大厦、阳光天地、愉天小区、万山珠宝园、翠北小
学宿舍楼、华盐大厦、金贝苑、罗湖区委宿舍、环卫大院、中南大院、海鹏大院、深
圳供电局水贝大院、船舶工业大楼、车队综合楼、邮电宿舍、田贝邮政综合楼、翠珠
小区、金丽豪苑、金陆宿舍楼、燃气宿舍。(来源罗湖教育局官网)
热点楼盘:
其他特色:走读形式,无午托,但有安排课间餐时间。作为一所“实验”学校,翠北
实验的成绩还是不错的,区内调研考试各学科多次名列前茅。英语学科是一大特色。
⑥锦田小学
学校简介:学校位于深圳市罗湖区贝丽南路七号,东临万佳百货商业城,南接文锦广
场,西连嘉多利花园,北靠深圳中学初中部。始建于1993年7月的“深圳市锦田中
学”于1997年搬迁,同年9月成立“深圳市锦田小学”。学校占地13057.7 平方米,
建筑面积13810 平方米,绿化覆盖率达86%。
教学特色:锦田小学的特色就是社团活动很丰富,比较有名气的有陶艺、足球、电子
琴、舞蹈、击剑、帆船等等,足球还是广东省最早拿到“全国足球示范校”称号的学
校之一,相当牛。可能有人觉得这在很多学校都有,但要做得好,还要种类丰富,其
实对师资的要求很高。学校还有各种贴心的举措,比如体育器材全部对学生开放,学
生可自行取用,可见以人为本。锦田小学还有一项最能激发教师创新能力和团队精神
的活动——学生大讲坛。每次由学生自主选择主题,自主编写脚本,自己主持和主
讲,很锻炼孩子的表达能力。
师资力量:现54个教学班,在校学生2758人,教职工159人,中学高级教师10人,先
后建立了13个省市区校名师工作室,教师团队教育教学水平高,教科研能力较强。校
长薛端斌在罗湖多所学校工作过,是深圳市螺岭外国语实验学校原副校长,深圳市红
桂小学原校长,可谓罗湖的教育老兵。他在锦田小学开展的“新生活教育”,搞得风
风火火。所谓“新生活教育”就是要从根本上改变当前教育与生活的疏离状况,所以
在锦田小学,活动、社团都挺接地气。
入学积分:2021年:D72分。
建议提前多久购房:提前一年
学区地图:

热点楼盘:
其他特色:锦田小学是深圳首批校园足球试点学校。锦田小学从2009年起就成为了深
圳市足球试点学校,长期坚持引进专业师资,开发足球课程,面向全体学生开课,训
练足球队伍,为高一级学校输送足球人才等方面做了大量工作。锦田小学还将校园足
球课程化,做到普及与提高相结合。学校在师资力量保证的前提下,让足球进课堂,2
011年3月,锦田小学《校园足球》校本教材编制成功,并广泛应用在课堂教学中,规
定每个班每两周必须上一堂足球课。在此基础上,学校的社团活动中还设置了低、
中、高三个梯度的足球班,并培养出了一支高水平的校园足球队。
⑦百仕达小学(民办)
学校简介:百仕达小学位于罗湖区的百仕达花园,创建于1999年,是由百仕达地产公
司承办的非营利性国有民办学校。百仕达小学的占地面积10730平方米,整个校园环
境典雅精致,有图书馆、足球场、篮球场、屋顶花园、小木屋等等,获评了区级的最
美校园。
教学特色:
小班制,分层走班式教学
学校的班级人数控制在28-32人,会按学生的学习能力和兴趣进行分层走班,更有针对
性。
校本课程丰富,强调个性化成长
百小拥有非常丰富的校本课程,包括:绅士淑女礼仪课程、PBL(项目式学习)课程、
英语分级阅读课程、整本书阅读课程、功能性习作课程、数学思维拓展课程、兴趣选
修课程,计算机编程等等。
一方面重视主科内容,同时也会强调兴趣爱好,也是给足学生非常多的个性化发展空
间。
重视精神成长,书香满园
百小的图书馆一直很有名,被誉为深圳最美校园图书馆。不仅如此,在室外还有书屋
和阅读草坪,室内有班级书橱,可以看得出来学校真的超级重视学生的阅读。
学校还会定期举办“图书馆嘉年华”“绘本剧展演”“二手图书交换”等等一系列的
阅读活动。
也有非常体系化的阅读课程:韵文阅读、童诗欣赏、选文阅读、整本书阅读、图书馆
阅读。
英语课程,融入国际理解教育
学校会把14-16个学生分成一个英语小小班,将大量的分级读物和英语名著作为阅读材
料,注重理解,训练听说读写能力。
学生到六年级已经可以掌握3000的词汇量,就相当于已经是普通高中生水平。
以体树人,视体育为最好的人格教育
除了校本课程丰富,体育课程也是多姿多彩。有专项体育课(足球、篮球)、外教PE
课(国际体育游戏)、各类体育社团(帆船帆板队、篮球队、足球队、击剑队、网球
队、游泳队、乒乓球队)
每天有1个小时长课间当做体育时间。百小的家长经常调侃说:“百小的孩子肤色是黑
了点,但是体质健康绝对是全区第一。”
艺术教育,提高审美情趣
学校会开展艺术欣赏、艺术创作、艺术行走等活动,也会举办音乐会、书画展、戏剧
表演,可以给到学生非常多的艺术舞台。
家长深度参与和监督学校运营
百小的家校联系十分密切,从午餐、校服到活动策划、课程建设,每一处都可以看到
家长的参与身影。
师资力量:校长熊佑平,学生们都会非常亲切的称呼他为大熊校长,他被评为了2020
年度深圳市的十佳校长。大熊校长是深圳教育改革创新领军人物,同时还是首届蔡崇
信“以体树人”的十大杰出校长,是华南地区唯一,同时也是深圳唯一上榜的校长。
百小的中外籍专任老师共有86人。有3名省级骨干教师、4名深圳市优秀班主任/优秀教
师、40多名罗湖区优秀班主任/优秀教师。百仕达对英语老师的要求很高,都必须是专
八且口语非常好的水平。目前英语教师有23人,外教8人。
热点楼盘:(民办小学不需要学区房)
其他特色:百仕达小学为非寄宿制,所以没有住宿,也没有校车。对于中午留校的学
生,学校会提供午餐,但需要付费预订。学校不强制学生午睡,需要午睡的可以自带
抱枕在教室休息,不午睡的以自由阅读为主。
⑧水库小学
学校简介:创建于1920年,原名黎围小学,后改名通福小学,1958年因深圳水库的建
设搬迁至现校址,改名水库小学,1986年由政府投资改建成现代化学校,是一所省一
级公办学校。占地面积为21600多平方米,建筑面积达到15000多平方米,目前有48
个教学班。
教学特色:
“小浪花”课程建设
水库积极统整国家课程和校本课程,构建出一个属于水库小学的“小浪花”全学科课
程体系。

英语节
水库每一学年都会举办一次英语文化节,每个学生都能在文化节上有英语方面的学习
收获。
大体育
学校开设各类特色体育社团,开展羽毛球、足球、篮球班级体育联赛,组织学校田径
运动会和阳光体育活动。
大创客
水库小学成立科技创客教育项目组、青少年创客实践室、学生创客社团,积极举办校
园创客节和系列科技创客主题活动。
师资力量:教职工135名,有中学高级教师职称11人、小学高级教师职称74人,省、
市优秀教师和市、区学科带头人、骨干教师30多人。
入学积分:2022年:D77.2分;2021年:D78分;2020年:F75.2分。
建议提前多久购房:提前一年,实际居住
学区地图:

学区范围内楼盘:百仕达花园一期、东乐花园、东湖医院住宅楼、慢性病防治院住宅
楼、百仕达8号、粤海新村、东晓综合市场北楼、金泰名苑、宝龙苑、莲动楼、绿轩三
号楼、大院1栋、大院2栋、大院3栋、东湖汽车站宿舍楼、秋鸣楼、泉石楼、水轩六号
楼、欣湖楼、新雨楼、云轩二号楼、竹喧楼、紫轩3号、彩天阁、海天阁、逸天阁、广
东输变大院、东湖一街9号大院、百仕达乐湖、市总工会宿舍、东晓综合市场南楼、鸿
园居、东安花园、东乐南苑、百仕达东郡、百仕达二期、水库小学至真楼、松照楼
(来源罗湖教育局官网)
热点楼盘:
其他特色:学校的“阅享童年悦读季”是水库小学的一个特色品牌,一年一度的“阅
读节”成了学生们的读书盛典。在这个时期,每个班级都会有出现的一个布置非常温
馨的阅读角,这里放有各种类型的图书,学生可以尽情地享受阅读的快乐。
⑨北斗小学
学校简介:创建于1984年、是罗湖区资深的省一级学校。学校占地面积11000平方
米、建筑面积14003平方米、现有53个教学班、师生人数近三千。经过三十多年的发
展、学校的教育教学和科研综合实力在行业内享有一定的知名度、教书育人硕果累
累、名校效应日益凸显。
教学特色:2009年5月、在罗湖区率先导入卓越绩效模式、积极践行卓越绩效管理。
学校领导通过战略分析、确定了“全面推行卓越绩效管理模式、形成学校系统管理优
势”、“提升学生综合素养;开发素质教育特色校本课程”、“打造‘明师’团
队”、 “智慧北斗”“物质和人文环境不断优化”五个方向。
师资力量:教师83人,其中中学高级教师1人,小学高级教师59人,硕士研究生3人,
本科学历教师64人,大专学历教师19人,外教1人,教师学历100%达标。
入学积分:2022年:F74.7分;2021年:D70分;2020年:D77.8分。
建议提前多久购房:提前一年,实际居住。
学区地图:

学区范围内楼盘:海富花园、丹枫白露、文锦花园、金安大厦、边检大厦、文锦渡出
入境边检站、亚伯利、新天地名居、文华花园、文锦大厦、锦星花园、金秀小区、文
锦渡海关二院、口岸宿舍小区、向西华侨新村、深发花园、鸿锦阁、文华大厦、汇鑫
二期、文锦渡关口海关三院、北斗小学教职工住宅楼、三叉河华侨新村、锦上花家
园、朗钜御风庭、龙园苑、汇鑫一期、长安大厦、行知综合楼、新芙楼(来源罗湖教
育局官网)
热点楼盘:新天地名居、朗钜御风庭、锦上花家园
⑩红岭小学
学校简介:创建于1983年、有着深厚的教育积淀。学校占地面积10401平方米、现有
37个教学班、1849名学生、116名教职员工、学校功能场室齐全、校园环境优美、师
资力量充足、学校以“培养善思善为的人”为办学理念、办学特色笃实鲜明、学校课
程建设日臻丰富、科技教育底蕴积淀深厚、体育和艺术教育特点突出。
教学特色:学校以“四大行动”(大阅读、大艺术、大体育、大创客)为支点、大力
构建红岭小学多元课程体系。目前、学校已建成了53个多元校本课程、开设了管乐
团、篮球社团、尤克里里社团、足球、书法美术、三模等多个艺体社团。课程建设遵
循“必修+选修”、“学校+社会”、“课程+社团+活动”相结合的原则、打造思辨
型课堂、培养学生善思善为的品质、建设多元校本课程、以课程超市的形式、满足学
生的个性化学习需求、促进学生的健康成长。
师资力量:红岭小学有一支学养深厚、敬业爱岗、锐意进取的教师队伍。教职员工91
人,学校领导班子8人。其中有罗湖区骨干教师3人,学校学科带头人6人,小学高级教
师62人,占全体教职工总数的67%;硕士1人,本科13人,大专52人,学历达标率10
0%。
入学积分:2022年:F67.5分;2021年:F66.3分;2020年:F63.8分。
建议提前多久购房:提前一年实际居住。
学区地图:

学区范围内楼盘:方虹公司、中南公司小区、红岭小学宿舍、建委宿舍、百汇大厦、
红桂大厦、鸿翔花园、七支队大院、建设集团大院、中航凯特公寓、华特大院、景园
大厦、怡正发大厦、松园小区、长虹大厦、都汇中心、电器公司、 宝安南路3027号
、红岭中路2056号、松园北街76号、明仁大厦、 金众经典家园 、红桂路2088号 、红
岭中路2022号、松园北街68号、好六连营区、松园西街52号、中深国际大厦、茂源大
厦。(来源罗湖教育局官网)
热点楼盘:
其他特色:学校还启动了“名人名言伴我行”的校本教育,陈穗华校长亲自编写校本
教材《精品名言500句》,学生开展了一系列“名人行,我也行”的实践活动,学校还
设立了“名人名言双语文化墙”,搭建“名人名言文化长廊”,构建有特色的育人环
境和校园文化。
(4)小学“新星”推荐
①香港中文大学(深圳)附属礼文学校
学校简介:位于罗湖区金岭一路6号的礼文学校是由罗湖区人民政府与香港中文大学
(深圳)合作办学的学校,校园占地2万平方米,总建筑面积达53680平方米,由知名
设计团队设计,兼具现代感与前沿性。学校设有室内游泳馆、可容纳500人的大型报告
厅、900平方米的学生图书馆,教学设施先进、功能场室一应俱全。
学区范围:

②桃园小学
学校简介:学校坐落在深圳的中轴线上,位于笋岗街道桃园路128号,处于未来新罗湖
会客厅位置,具备得天独厚条件,将努力打造成具有示范性、时代性、创新性的区域
一流名校。占地面积约1.3万平方米,建筑总面积约4.2万平方米,坐拥芬芳满园的紫薇
花谷、处处皆景的绿色庭院,是高楼林立间一所生机盎然的绿洲校园。
学区范围:

③翠园东晓创新学校
学校简介:一所九年一贯制公办学校,坐落于金稻田路与稻花路交界处。学校占地265
39平方米,总建筑面积约为11.6万平方米,可容纳3000名学生就读。学校为每一班级
都配备了专门的午休房,中午留校的学生 “人人有床睡,个个睡得香”。学生食堂可
同时容纳1500人就餐。
学区范围:

④银湖实验小学
学校简介:位于罗湖区清水河街道银湖路16号,坐落于风景秀丽的笔架山麓、银湖之
滨,依山傍水、环境清幽,是一所童话森林式学校。着力打造的一所高品质、未来
化、创新型小学。学校总建筑面积35914平方米,拥有美术、合唱、舞蹈、科创、电
脑室、数学游戏空间、劳动实践、心理活动室等功能室,有近600平方米的图书馆和3
00平方米的儿童游乐场,为孩子提供了可动可静、可玩可看的儿童友好空间,所有教
学设施设备均按现代化、智能化标准配备。
学区范围:

欢迎关注深圳学区房笋盘侠牛哥
下一篇:罗湖学区板块积分-初中篇,深圳学区房宝典10